免费资料正版资料大全-免费公开资料大全
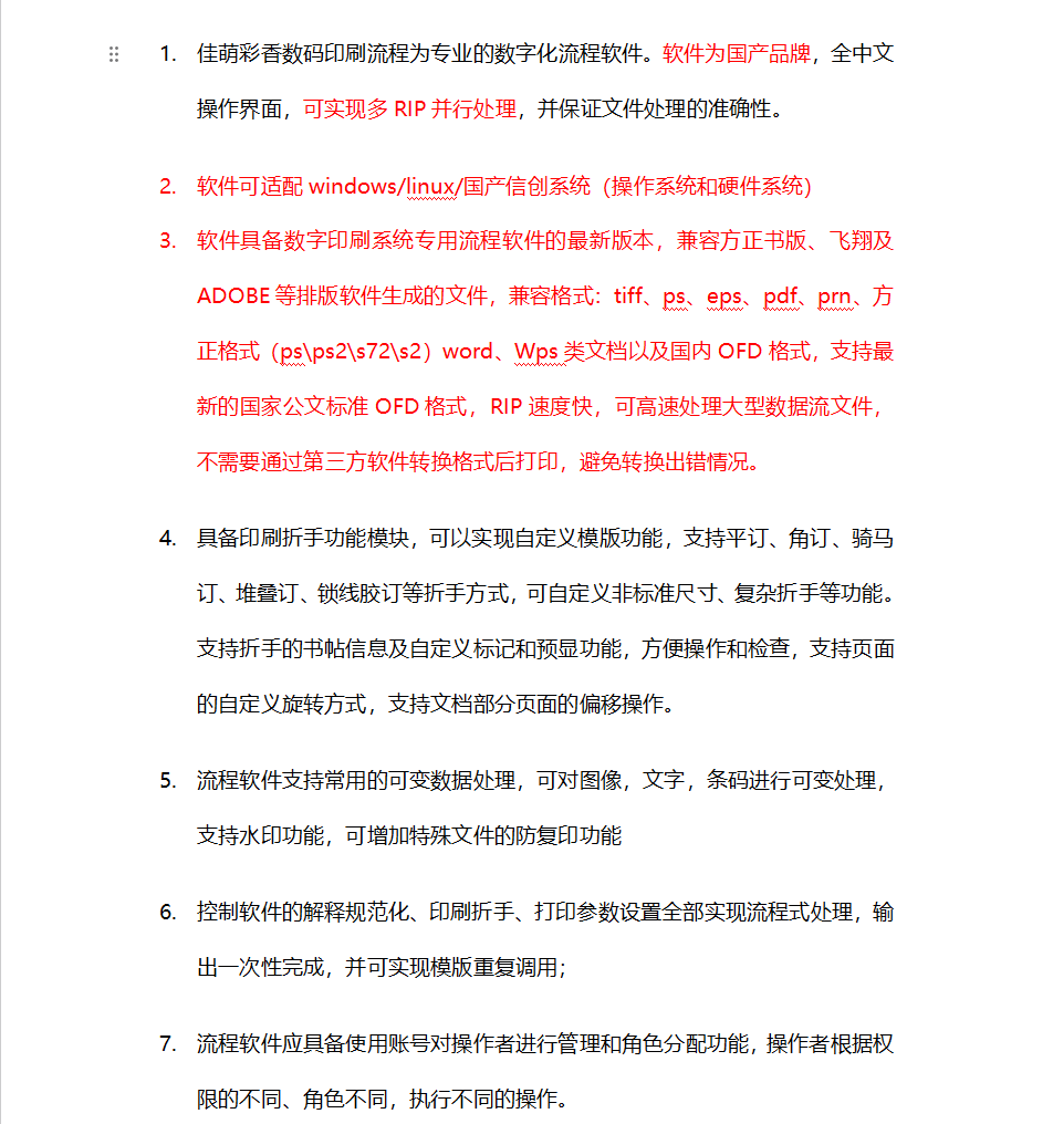
欢迎来到免费资料正版资料大全官网!
请输入网站标题
网站首页
关于我们
产品中心
新闻中心
商务方案
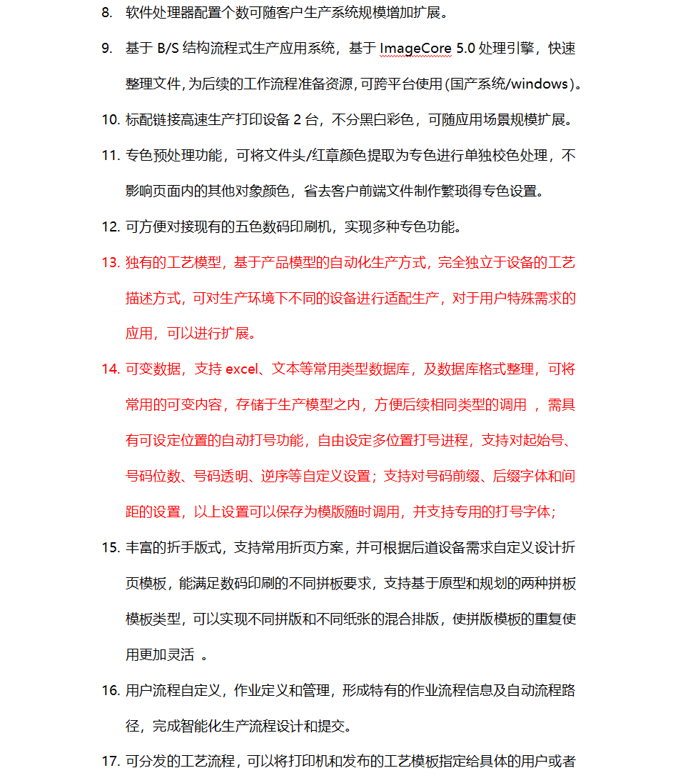
联系我们
企业简介
经营理念
质量方针
印途保障
办公型智慧文印产品
国产信息化复印机
国产安全增强复印机
国产商用复印机
国产数码一体机 BPS系列(峻宸)
一体化速印机 ( 理想 )
商用墨仓式打印机/一体机
生产型数码印刷产品
单张纸生产型数字印刷系统
高速单张纸喷墨印刷系统
高速连续纸喷墨印刷系统
印后装订系统
大幅面工程打印系列
大幅面工程机
大幅面写真机
印刷管理系统
文印数字流程软件
保密印刷管理平台
ERP生产动态监控系统
EPA智慧文印管理大师
公文排版软件
印刷耗材
版纸
墨水
碳粉
油墨
纸张
人工智能场景化应用
智慧办公
智慧校园
智慧园区
智慧大屏
数字化云考勤
数智教育
公司新闻
行业新闻
办公型智慧文印产品
生产型数码印刷产品
大幅面工程打印系列
人工智能场景化应用
网站首页
关于我们
企业简介
经营理念
质量方针
印途保障
产品中心
办公型智慧文印产品
国产信息化复印机
国产安全增强复印机
国产商用复印机
国产数码一体机 BPS系列(峻宸)
一体化速印机 ( 理想 )
商用墨仓式打印机/一体机
生产型数码印刷产品
单张纸生产型数字印刷系统
高速单张纸喷墨印刷系统
高速连续纸喷墨印刷系统
印后装订系统
大幅面工程打印系列
大幅面工程机
大幅面写真机
印刷管理系统
文印数字流程软件
保密印刷管理平台
ERP生产动态监控系统
EPA智慧文印管理大师
公文排版软件
印刷耗材
版纸
墨水
碳粉
油墨
纸张
人工智能场景化应用
智慧办公
智慧校园
智慧园区
智慧大屏
数字化云考勤
数智教育
新闻中心
公司新闻
行业新闻
商务方案
办公型智慧文印产品
生产型数码印刷产品
大幅面工程打印系列
人工智能场景化应用
联系我们
当前位置:
网站首页
>
产品中心
>
印刷管理系统
>
文印数字流程软件
>
佳萌彩香数码印刷流程
取消
清空记录
历史记录
清空记录
历史记录
清空记录
历史记录
产品分类
Product Categories
办公型智慧文印产品
国产信息化复印机
国产安全增强复印机
国产商用复印机
国产数码一体机 BPS系列(峻宸)
一体化速印机 ( 理想 )
商用墨仓式打印机/一体机
生产型数码印刷产品
单张纸生产型数字印刷系统
高速单张纸喷墨印刷系统
高速连续纸喷墨印刷系统
印后装订系统
大幅面工程打印系列
大幅面工程机
大幅面写真机
印刷管理系统
文印数字流程软件
保密印刷管理平台
ERP生产动态监控系统
EPA智慧文印管理大师
公文排版软件
印刷耗材
版纸
墨水
碳粉
油墨
纸张
人工智能场景化应用
智慧办公
智慧校园
智慧园区
智慧大屏
数字化云考勤
数智教育
办公型智慧文印产品
国产信息化复印机
国产安全增强复印机
国产商用复印机
国产数码一体机 BPS系列(峻宸)
一体化速印机 ( 理想 )
商用墨仓式打印机/一体机
生产型数码印刷产品
单张纸生产型数字印刷系统
高速单张纸喷墨印刷系统
高速连续纸喷墨印刷系统
印后装订系统
大幅面工程打印系列
大幅面工程机
大幅面写真机
印刷管理系统
文印数字流程软件
保密印刷管理平台
ERP生产动态监控系统
EPA智慧文印管理大师
公文排版软件
印刷耗材
版纸
墨水
碳粉
油墨
纸张
人工智能场景化应用
智慧办公
智慧校园
智慧园区
智慧大屏
数字化云考勤
数智教育
佳萌彩香数码印刷流程
分享
微信
新浪微博
QQ
分享到微信
×
微信
新浪微博
QQ
浏览器自带分享功能也很好用哦~
第5代的页面处理引擎
文件内容处理能力安全可靠
可以正确处理ECI(European Color Initiative)和其他专业测试文件
400-007-9919
在线客服
客服一
产品详情
佳萌彩香数码印刷流程
分享
微信
新浪微博
QQ
分享到微信
×
微信
新浪微博
QQ
浏览器自带分享功能也很好用哦~
第5代的页面处理引擎
文件内容处理能力安全可靠
可以正确处理ECI(European Color Initiative)和其他专业测试文件
400-007-9919
在线客服
客服一
上一个
乘方e印红头文件及公章管理打印软件
下一个
鸿篇政府公文排版软件
产品详情
请使用手机微信扫描二维码
产品相关
保密印刷管理平台
ERP生产动态监控系统
理光(Ricoh)501型 A3版纸 适用于 DD 5451C5450C
方正 其它油墨
汉光华科 HGHK-119H 粉盒 适用于Bizhub 16418477187818185215246226266
理光(Ricoh) HQ-40C 黑色油墨 (适用 DD4440C4440PC4450C4450PC4450P)
您的浏览器不支持 HTML5 video 标签
选择区号